#include <ui_QmitkSliceWidget.h>


Public Member Functions | |
| void | setupUi (QWidget *QmitkSliceWidgetUi) |
| void | retranslateUi (QWidget *QmitkSliceWidgetUi) |
Public Attributes | |
| QVBoxLayout * | vboxLayout |
| QFrame * | SelectionFrame |
| QHBoxLayout * | hboxLayout |
| QFrame * | container |
| QFrame * | frame |
| QVBoxLayout * | vboxLayout1 |
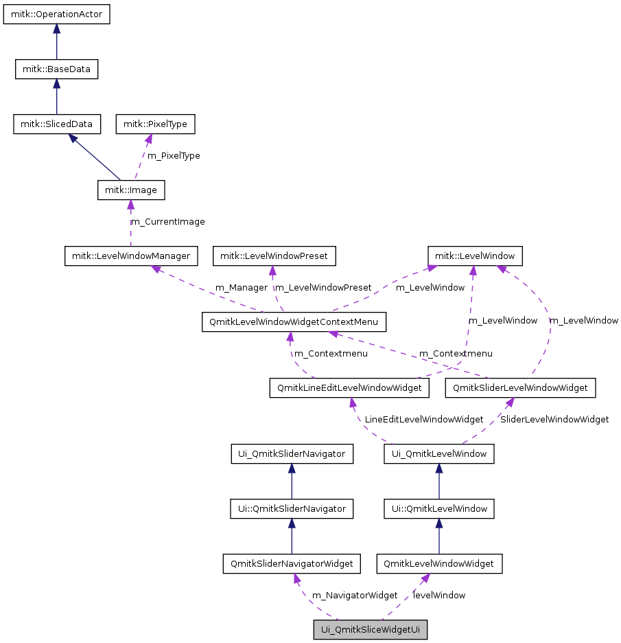
| QmitkLevelWindowWidget * | levelWindow |
| QmitkSliderNavigatorWidget * | m_NavigatorWidget |
Definition at line 27 of file ui_QmitkSliceWidget.h.
| void Ui_QmitkSliceWidgetUi::retranslateUi | ( | QWidget * | QmitkSliceWidgetUi ) | [inline] |
Definition at line 121 of file ui_QmitkSliceWidget.h.
Referenced by setupUi().
{
QmitkSliceWidgetUi->setWindowTitle(QApplication::translate("QmitkSliceWidgetUi", "QmitkSliceWidget", 0, QApplication::UnicodeUTF8));
} // retranslateUi
| void Ui_QmitkSliceWidgetUi::setupUi | ( | QWidget * | QmitkSliceWidgetUi ) | [inline] |
Definition at line 39 of file ui_QmitkSliceWidget.h.
References container, frame, hboxLayout, levelWindow, m_NavigatorWidget, retranslateUi(), SelectionFrame, vboxLayout, and vboxLayout1.
Referenced by QmitkSliceWidget::QmitkSliceWidget().
{
if (QmitkSliceWidgetUi->objectName().isEmpty())
QmitkSliceWidgetUi->setObjectName(QString::fromUtf8("QmitkSliceWidgetUi"));
QmitkSliceWidgetUi->resize(534, 519);
vboxLayout = new QVBoxLayout(QmitkSliceWidgetUi);
vboxLayout->setSpacing(0);
vboxLayout->setContentsMargins(11, 11, 11, 11);
vboxLayout->setObjectName(QString::fromUtf8("vboxLayout"));
vboxLayout->setContentsMargins(0, 0, 0, 0);
SelectionFrame = new QFrame(QmitkSliceWidgetUi);
SelectionFrame->setObjectName(QString::fromUtf8("SelectionFrame"));
SelectionFrame->setFrameShape(QFrame::NoFrame);
SelectionFrame->setFrameShadow(QFrame::Plain);
SelectionFrame->setProperty("margin", QVariant(0));
hboxLayout = new QHBoxLayout(SelectionFrame);
hboxLayout->setSpacing(0);
hboxLayout->setContentsMargins(11, 11, 11, 11);
hboxLayout->setObjectName(QString::fromUtf8("hboxLayout"));
hboxLayout->setContentsMargins(0, 0, 0, 0);
container = new QFrame(SelectionFrame);
container->setObjectName(QString::fromUtf8("container"));
QSizePolicy sizePolicy(QSizePolicy::Preferred, QSizePolicy::Preferred);
sizePolicy.setHorizontalStretch(0);
sizePolicy.setVerticalStretch(0);
sizePolicy.setHeightForWidth(container->sizePolicy().hasHeightForWidth());
container->setSizePolicy(sizePolicy);
container->setFrameShape(QFrame::NoFrame);
container->setFrameShadow(QFrame::Plain);
hboxLayout->addWidget(container);
frame = new QFrame(SelectionFrame);
frame->setObjectName(QString::fromUtf8("frame"));
QSizePolicy sizePolicy1(QSizePolicy::Fixed, QSizePolicy::Preferred);
sizePolicy1.setHorizontalStretch(0);
sizePolicy1.setVerticalStretch(0);
sizePolicy1.setHeightForWidth(frame->sizePolicy().hasHeightForWidth());
frame->setSizePolicy(sizePolicy1);
frame->setFrameShape(QFrame::Box);
frame->setFrameShadow(QFrame::Sunken);
vboxLayout1 = new QVBoxLayout(frame);
vboxLayout1->setSpacing(0);
vboxLayout1->setContentsMargins(11, 11, 11, 11);
vboxLayout1->setObjectName(QString::fromUtf8("vboxLayout1"));
vboxLayout1->setContentsMargins(0, 0, 0, 0);
levelWindow = new QmitkLevelWindowWidget(frame);
levelWindow->setObjectName(QString::fromUtf8("levelWindow"));
QSizePolicy sizePolicy2(QSizePolicy::Minimum, QSizePolicy::MinimumExpanding);
sizePolicy2.setHorizontalStretch(0);
sizePolicy2.setVerticalStretch(0);
sizePolicy2.setHeightForWidth(levelWindow->sizePolicy().hasHeightForWidth());
levelWindow->setSizePolicy(sizePolicy2);
levelWindow->setMinimumSize(QSize(25, 50));
levelWindow->setMaximumSize(QSize(25, 2000));
vboxLayout1->addWidget(levelWindow);
hboxLayout->addWidget(frame);
vboxLayout->addWidget(SelectionFrame);
m_NavigatorWidget = new QmitkSliderNavigatorWidget(QmitkSliceWidgetUi);
m_NavigatorWidget->setObjectName(QString::fromUtf8("m_NavigatorWidget"));
QSizePolicy sizePolicy3(QSizePolicy::Preferred, QSizePolicy::Fixed);
sizePolicy3.setHorizontalStretch(0);
sizePolicy3.setVerticalStretch(0);
sizePolicy3.setHeightForWidth(m_NavigatorWidget->sizePolicy().hasHeightForWidth());
m_NavigatorWidget->setSizePolicy(sizePolicy3);
m_NavigatorWidget->setMinimumSize(QSize(0, 25));
m_NavigatorWidget->setMaximumSize(QSize(32767, 25));
vboxLayout->addWidget(m_NavigatorWidget);
retranslateUi(QmitkSliceWidgetUi);
QMetaObject::connectSlotsByName(QmitkSliceWidgetUi);
} // setupUi
| QFrame* Ui_QmitkSliceWidgetUi::container |
Definition at line 33 of file ui_QmitkSliceWidget.h.
Referenced by QmitkSliceWidget::QmitkSliceWidget(), and setupUi().
| QFrame* Ui_QmitkSliceWidgetUi::frame |
Definition at line 34 of file ui_QmitkSliceWidget.h.
Referenced by setupUi().
| QHBoxLayout* Ui_QmitkSliceWidgetUi::hboxLayout |
Definition at line 32 of file ui_QmitkSliceWidget.h.
Referenced by setupUi().
Definition at line 36 of file ui_QmitkSliceWidget.h.
Referenced by QmitkSliceWidget::IsLevelWindowEnabled(), QmitkSliceWidget::SetData(), QmitkSliceWidget::SetLevelWindowEnabled(), and setupUi().
Definition at line 37 of file ui_QmitkSliceWidget.h.
Referenced by QmitkSliceWidget::GetNavigatorWidget(), QmitkSliceWidget::QmitkSliceWidget(), setupUi(), and QmitkSliceWidget::wheelEvent().
Definition at line 31 of file ui_QmitkSliceWidget.h.
Referenced by QmitkSliceWidget::GetSelectionFrame(), and setupUi().
| QVBoxLayout* Ui_QmitkSliceWidgetUi::vboxLayout |
Definition at line 30 of file ui_QmitkSliceWidget.h.
Referenced by setupUi().
| QVBoxLayout* Ui_QmitkSliceWidgetUi::vboxLayout1 |
Definition at line 35 of file ui_QmitkSliceWidget.h.
Referenced by setupUi().
1.7.2